banner
新闻中心
智能化工厂,怎么少得了智能闸机 2021-10-18

 城市在智能化升级,工厂也在其中,

在工厂智能化转型升级的过程中,

有一样东西必不可少——智能闸机

智能闸机可将人行出入口管理与其他管理系统串联起来,

打破信息孤岛,真正实现各系统间联动管理。

 

智能闸机可以24小时守卫工厂的人行出入口,

有了智能闸机,每个出入人员都要过闸,闸机可以对出入人员一一识别,

真正实现管理严密无遗漏,准确又高效,还可以减轻保安的工作量,

智能闸机替代人工管理后,还可以降低人力成本、提高管理效率。

 

 

 

▲ 西莫罗户外摆闸

 

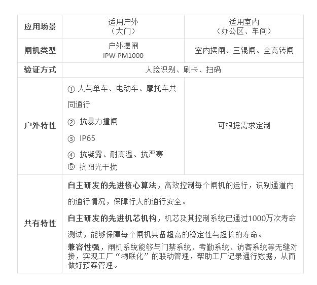
工厂闸机通常安装在户外大门、办公区域或室内车间。

用在户外的闸机,要比室内的环境适应性更强,要能适应日晒雨淋、风沙雨雪、昼夜温差大、严寒酷暑等气候变化。

工厂员工数量庞大,很多人骑单车、电动车、摩托车等上下班,难免出现车撞闸机的情况,所以大门闸机需要满足人车共用、耐撞击、能高频使用等特殊要求。

室内闸机就不需要面对这些特殊要求了。

 

根据大门、车间、办公区的使用需求, 大门适合使用西莫罗专门针对户外环境研发的户外摆闸IPW-PM系列,办公区和车间建议优先选择室内摆闸三辊闸全高转闸

 

 

 

 

▲ 西莫罗户外摆闸

 

户外摆闸IPW-PM1000是个硬核黑科技产品,具备众多超强性能。

 

 

 

 

▲ 西莫罗户外摆闸 IPW-PM1000

 

① 人与单车、电动车、摩托车共同通行

工厂员工大多是骑车出入,户外摆闸IPW-PM1000的通道宽可定制为1米~1.5米,完全满足人车共用需求。

 

② 抗暴力撞闸

这是西莫罗在2014年独创的闸机黑科技,至今无人能模仿。采用独创的弹性阻拦体设计&抗暴力冲撞机芯结构设计,两个设计融合的机芯能承受的冲击力是普通机芯的5倍以上,门摆能够承受频繁的意外撞击而不损坏机芯。员工骑车不小心撞到门摆上也不会撞坏闸机。

 

户外摆闸IPW-PM1000具备强大的抗暴力撞闸功能,摆门被摩托车重力撞击后,仍能自动复位且恢复正常工作状态。

 

③ 防水防尘等级IP65

闸机用在户外,风沙雨雪的天气必会经受,所以防水防尘尤其重要。PM1000的机箱内外都做了防水防尘设计,防护等级高达IP65,满足户外环境使用。

 

④ 抗凝露、耐高温、抗严寒

户外摆闸采用智能温控设计,设定温度上下限,当机箱内温度低于下限或高于上限时,温控器会自动加热或散热,不管在超高温还是超低温的情况下,机箱内部的温度保持在限定范围内,且不会因为昼夜温差大形成凝露,从而保护好内部的电子元器件。

 

⑤ 抗阳光干扰 

户外摆闸的红外检测系统采用矩阵式分布和避免阳光直射设计,减少阳光对红外的干扰,避免红外误判而误报警。

 

哪些知名工厂,用了户外闸机IPW-PM1000

 

 

 

 

 

▲ 包头包钢-户外摆闸

 

 

 

 

▲ 辽宁鞍钢-户外摆闸

 

 

 

 

▲ 新疆独山子石化-户外摆闸

 

 

 

 

▲ 烽火西安产业园区-户外摆闸

 

 

 

 

▲ 中煤能源集团-户外摆闸

 

随着人工智能、大数据、物联网等技术发展成熟,工厂的管理是趋向智能化、物联化发展的。应用智能闸机,有助于工厂升级更加智能化、数字化,同时提升工厂的安全等级与管理效率。西莫罗也将保持与先进技术同步,为用户创造更先进的工厂闸机产品,助力工厂打造更加智能化的人行出入口管理。 

 

 

留言

留言

首页

产品中心

微信

QQ